Skip To Main Content
Account
Settings
Logout
placeholder
Account
Settings
Logout
Filter:
All Files
Submit Search
Trimble SPS
Filter:
All Files
Submit Search
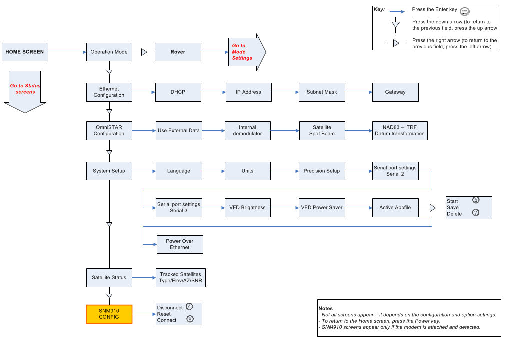
SPS361 front panel - overview